或許是我對于51這款單片機的鐘愛吧,或者說是想做一些關于RTX-51的東西。我決定畫一個ATMEL的51板子,我準備做的是一個最小系統,并且把所有的IO口線全部都引出來。如果是STC單片機,可能沒這么麻煩,因為它給的下載口線都是串口的。
鑒于手上有帶有并口的電腦,又不想花費高價去買ATMEL的仿真器,所以決定自己畫板子做一個并口的下載器。本來想用mega8做USB-ISP的下載器,但是它對于ATMEL系列的單片機的通用性我實在不敢下斷言。
從網上可以下很多關于并口ATMEL下載線的資料,但是我覺著還是官網上的比較靠譜。于是從官網上下載了然后根據我的理解用74HC244做ISP的十針下載器。
.png)
.png)
.png)
.png)
相對于官網的下載線多加了幾顆103或者104的電容。
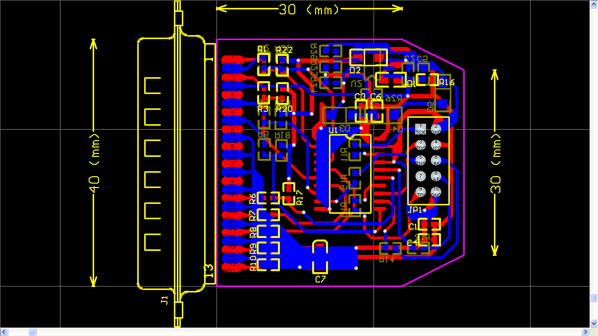
PCB如下:
.png)
重點是這個并口的下載器可以對很多ATMEL型號單片機進行下載。具體型號如下:
AT89S51、 AT89S52、AT89S53、AT89S8252、AT89S8253、AT89LS51、AT89LS52、AT89LS53、 AT89LS8252、AT89S2051、AT89S4051、AT89LP51、AT89LP52、AT89LP2052、AT89LP4052、 AT89LP213、AT89LP214、AT89LP216、AT89LP428、AT89LP828、AT89LP3240、AT89LP6440。
沒有對AVR系列單片機做過驗證,不敢亂說,估計可能只是定義口線不一樣。
畫完下載線下面應該開始做單片機的最小系統了。
