——原作者HHarry
Chinked-out工作室
李志遠 劉小平
翻譯
文章來自于http://www.instructables.com 網站,原文地址:
http://www.instructables.com/id/Mood-bowl/ 這個網站的內容是相當不錯的,里面有很多好的創意作品。我最開始就是在這個網站學到的立方光設計,后加以改進做出了自己的作品。本來是計劃完善立方體設計的,因為種種原因吧,事情總是不能如愿的,為了打發時間,就又開始上網了,看著網站的作品,就萌生了翻譯國外作品的想法,既然不能親自做設計,翻譯別人的作品享給國內網友,也是件有意義的事情。
說來慚愧,高中時,我的成績很爛,除了英語能考到100多分,數理化很難及格,至于大學怎么學好單片機的,我自己都不知道。好在我高中時打下的基礎較好,這要拜學校所賜,雖然自己在語言上沒什么太大天賦,但憑借自己的興趣,是很想盡力去翻譯一篇文章的,盡可能的做到“信、達、雅”。在保證內容準確的同時,適當刪減,并結合國內現狀,加上自己的看法,給網友們一個好的創意借鑒。
這次的題目我譯為“有愛碗”原文是Mood Bowl,根據我自己對前后文的理解,結合mood一詞語意,覺得用“有愛”一次,能更好的表達作品之藝術性,
下面是作品的圖文解說
在給自己家設計燈具、燈光的效果的時候,想到要給我的客廳打造一個超有愛的燈光氛圍。靈感來源于我的一款環保燈具,最后我把它設計成一種既可豎直也可側放的裝飾物,可以擺放在桌子或地板上。
這款“有愛碗”很能在客廳里營造出有愛的氣氛,不管是在家看電影、晚餐還是和朋友在家中聚會,都可以根據你的需要來設置不同的燈光效果。


我這次選用的led控制器具有十六種顏色變化和四種閃爍模式(一般閃爍、快速頻閃、淡出效果、溫和閃爍)切換的功能。你同樣可以根據自己的喜好來調整這些效果。
現在,準備一些常見的工具和材料,你就可以很容易的打造屬于你自己的“有愛碗”了
一 材料:
1 led控制器(原作者用是成品,國內沒有成品的話,大家就只能自己設計了,硬件、程序上不難,這次工作室給出了硬件參考,由宇環電子給出參考程序)
2 三基色的led燈
3 聚丙烯薄板(本作中,是一種半透明的東西,用來做碗表面的覆蓋物,可以透過led光)
4 螺桿
5 12V 1.5A電源(看效果圖的話,應該是超亮的二極管,可能是食人魚led吧,但國內現在買得到3V1W的二極管,本人實測,效果不比食人魚led差,且價格便宜,所以,我們國內用5V電源也是完全可以的)
6 18mm毫米厚、中密度纖維木板(纖維板的好處是便于切割、整形,至于說厚度,大家看了后面的介紹后,可以稍作調整)
7 薄鋼片(這個我就不推薦了,覺得硬紙板都可以,后文大家會看到說明)
8 六角螺帽
9 顏料
工具:
1 木工膠水
2 強力膠水
3 電動鋸
4 木挫
5 砂紙
6 打孔鉆,配有6mm——10mm的鉆頭
7 孔鋸(鋸圓形用的)
8 焊錫,焊錫絲
9 圓規
10 粉刷用具
二




如圖所示
鋸出4個直徑20cm的圓
鋸出1個直徑19cm的圓
鋸出1個直徑18cm的圓
鋸出1個直徑15cm的圓
鋸出1個直徑11.5cm的圓
用2個直徑20cm的圓,在里面畫出直徑為18cm的內圓,然后把這些內圓鋸出來
在剩下的2個20cm圓形和19cm的圓中,打出9CM的洞洞。
余下的全部打出6mm的孔
由大到小,順序用膠水粘好
所有的圓需用統一圓規畫出
三
(把這些空心圓和實心圓粘好后,就是整形了,因為這樣看來并不像碗那樣有剖面,關于整形,原作者給了三種方案,我只列舉了一種,其他的原作者也只是建議。我到覺得,是否整形也無所謂,這樣也挺好看的,畢竟我們追求的是光效果)未打磨的模具如下圖
用螺紋干闖過所有的圓心(事先打好的孔),兩邊在用螺母固定好,用砂紙或者打磨器打磨。
打磨后的模具如圖:



四
然后就是涂上你喜歡的顏色了,需要注意的是,纖維板有一定的吸水性,所以先在涂表面涂一層,在逐漸涂勻。
五
切割出直徑18CM的聚丙烯圓(我們不一定非要這個材料,根據作者的圖片,我們找半透明材質的就可以了)
把金屬箔片粘在聚丙烯圓上(關于實用箔片這一點,原作作者指出其作用是讓光發生漫反射,也可以不使用,但我不知道作者用的什么箔片,起碼要可以透光,國內的朋友就根據自己情況了)
切割出18CM的圓盤(原作者用的是鋼,我真是佩服了,鋼一點都不好切,我們還是用硬紙板或者萬能板吧,反正是固定led燈珠的),打出10mm的孔。
聚丙烯材料:
箔片:

金屬板:

六

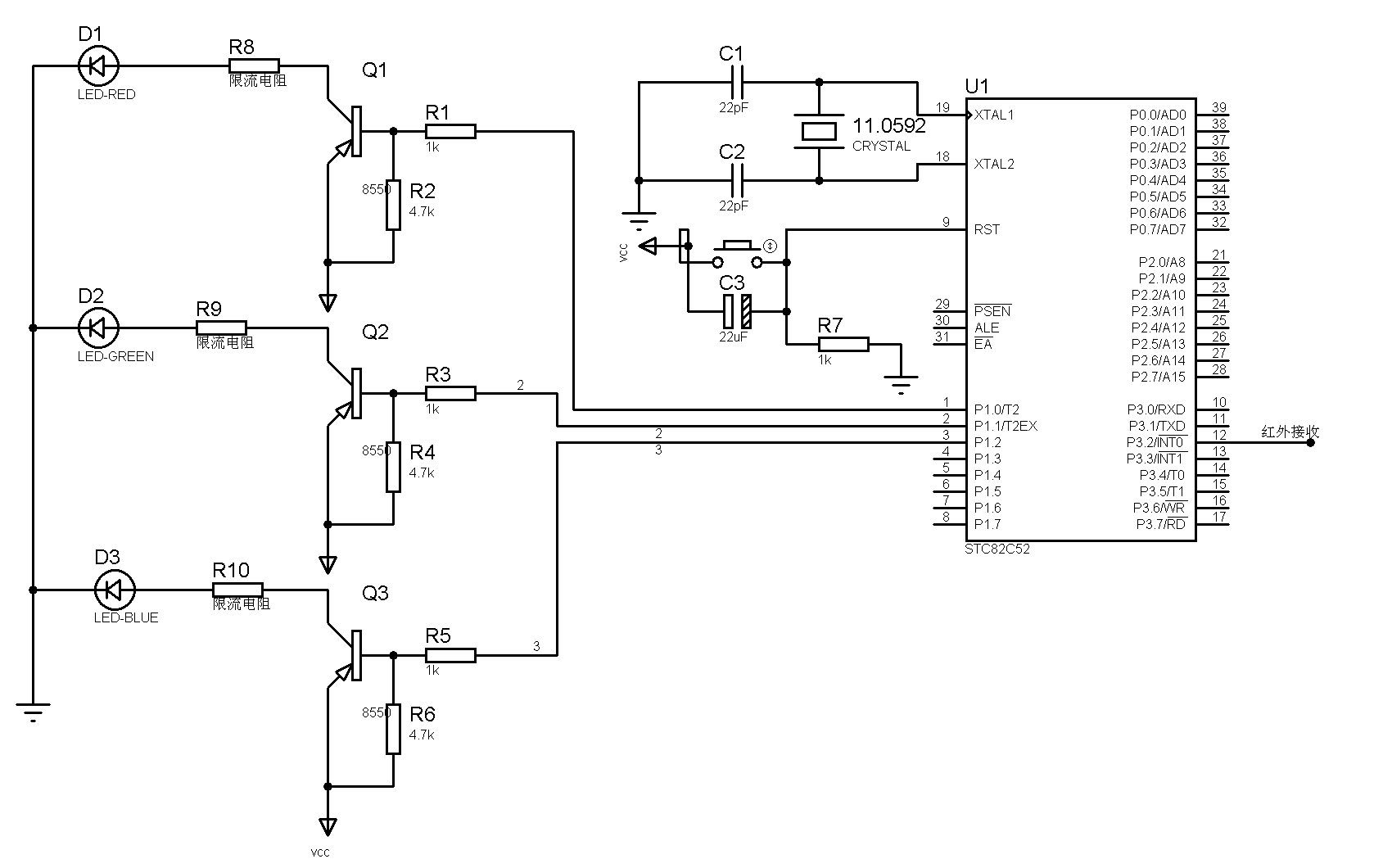
圖片里就是原作者粘貼的led了,中間的白色的就是紅外線接收頭。這種燈條淘寶也有賣的,也是紅綠藍三種顏色一組的,燈條不是問題,至于說,是不是需要這么多,就因人而異了,我用過3V 1W的led,覺得1W功率的led,三種顏色各取一個就可以了。至于說顏色的變化,那就是程序的事情了,原文沒有提到程序,只是在后文中說道了紅外接收頭,根據全文看的話,這種控制器是現成的成品,那國內有沒有成品賣我就不清楚了,不過,為了彌補這一點,環宇電子為大家做了一個參考程序:即可以通過遙控來控制led顯示的顏色,原理圖是我設計的。
參考原理圖:
1單片機部分,除了最小系統,就是二極管了,二極管淘寶里是有1W功率的,工作電壓一般是3V,為了滿足這么大的電流,原理圖選用8550(S8550電流為 1A,SS85550電流為1.5A)系列的三極管,85系列的三極管出來電流大,就是頻率很高,適合做顏色調節,圖中的限流電阻我沒給出具體參數,考慮到大家用的二極管不會一樣,具體說來,5V電源時,經過三極管的壓降,加載到二極管的電壓在4.7V左右,如果用3V的二極管,是必須加限流電阻的,大約在100到500歐之間,如果選用5V或者更高(12V)的額定電壓的二極管,是無需加電阻的,8550可承受的電壓范圍也很寬。
注意,選用大功率二極管,需散熱。
2紅外接收部分,我在protes中沒找到三個管腳的紅外接收器件,就干脆用了環宇電子提供的原理圖,就是大部分單片機開發配有的紅外實驗套件。

程序:程序由環宇電子提供,QQ:372451298。極客迷和愛折騰網站提供下載,程序下載:
七



看圖的話,我想大家都沒什么問題,先把控制部分放在碗的底部,通過穿孔露出紅外接收頭,在把已經固定好的led放在上面,最后一層就是聚丙烯材質了
供電部分是通過碗的底部,延長出2根電源線。
當然,不要忘記用膠水或者螺絲固定,圖片已經解說的很詳細了。
完工后就是這樣了!
編后語:可能大家看完文章后,也許和我有一樣的感想:就是老外太能折騰了,對我們有一定基礎的人來說,控制部分不算是難,單身老外可以這么折騰而做出一只木碗,值得敬佩,至于我們想自己做的話,大沒必要想原作那樣如此周折,完全可以用其他東西代替這個收購碗,總得來說,老外的作品就是不怕折騰,非常有耐力,做工都很精美,這點值得我們學習。










